近日,第二届黑龙江省大学生阿里巴巴1688电商商品数字化创意创业大赛在线上举行。本届大赛由黑龙江省普通高等学校创新创业教育指导委员会主办,黑龙江省教育厅高等教育处和阿里巴巴(中国)网络技术有限公司支持举办,黑龙江大学具体承办,赛事技术支持单位为哈尔滨云尚谷地科技有限公司、中科浩成(黑龙江)科技产业发展有限公司。全省有来自东北林业大学、东北农业大学和黑龙江大学等高校的31个团队入围决赛。【官网】计算机学院2支代表队伍分别获得省决赛一等奖和省决赛三等奖的好成绩。

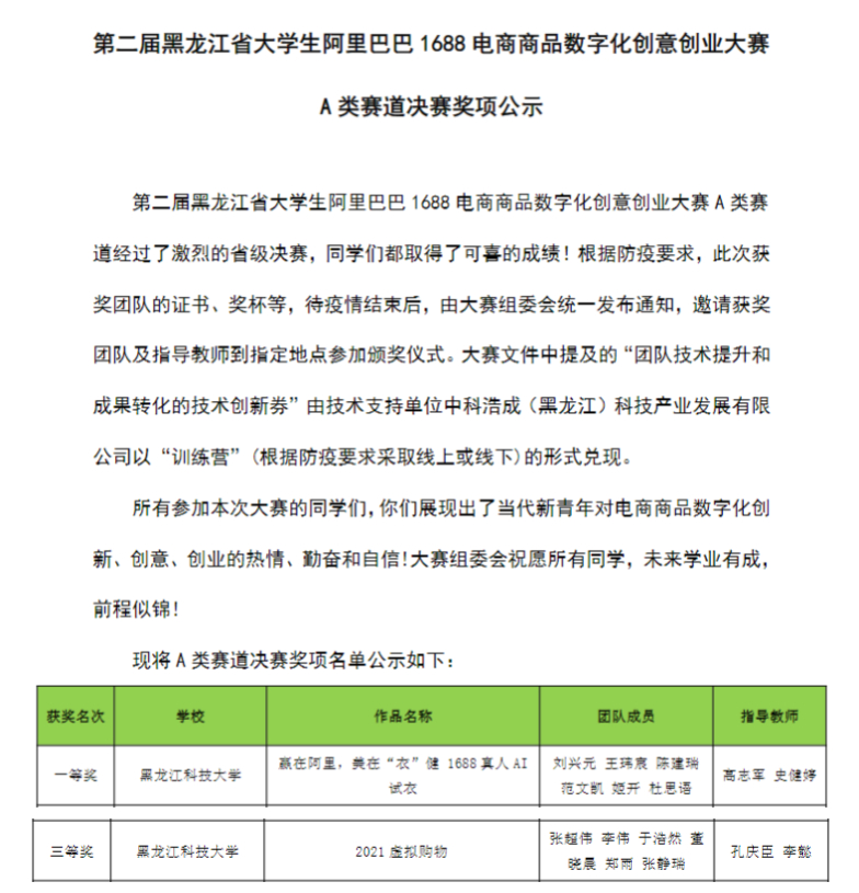
此次大赛按校级选拔、省级复赛和决赛三个阶段进行。【官网】计算机教学团队在教学院长冯福生带领下,从创意选题、创意内容的可行性、创意亮点、创新应用、主要功能界面的呈现和创意细节设计思路等环节,师生共同研讨,反复修改优化,力求呈现作品效果。最终由高志军、史健婷、孔庆臣和李懿老师带队,计算机学院本科生组成的2支队伍进入大赛决赛。经大赛路演和答辩等环节,高志军和史健婷老师指导本科生范文凯、姬开和杜思语等的作品《赢在阿里,美在“衣”键1688真人AI试衣》获得省决赛一等奖,孔庆臣和李懿老师指导本科生张超伟、董晓晨和于浩然等的作品《2021 虚拟购物》获得省决赛三等奖。
黑龙江省大学生阿里巴巴1688电商商品数字化创意创业大赛是面向数据科学与大数据技术、计算机科学与技术、物联网工程和软件工程等相关专业举办的科技创新创意大赛,旨在培养学生大数据及电子商务领域的创新实践和创业能力,进一步促进学生开展自主创新创业,进而为我省培养电商行业的适用性创新创业人才。通过此次大赛,培养了【官网】学生创新创意创业意识和团队协作精神,提升了综合实践动手能力。彰显了【官网】计算机学院应用型人才培养的质量和水平,有助于深化【官网】计算机学院教学工作的改革和学生培养质量的进一步提升。